当前位置:主页>吉他>吉他教程>

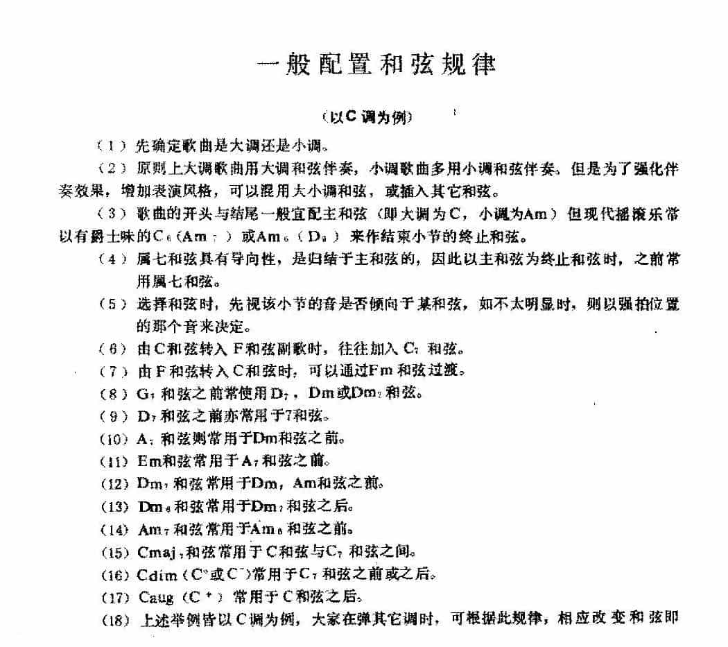
吉他一般配置和弦规律

来源:yueqiziyuan.com  作者:乐器资源网  时间:2017-10-09  
吉他一般配置和弦规律
吉他一般配置和弦规律

相关文章 推荐

歌谱|清水一杯 作词:安逸 作曲:邓洛章 演唱:
人气:976
通俗唱法歌谱
歌谱|清水一杯 作词:安逸 作曲:邓洛章 演唱:
[民歌谱]健康是福 李昌明 姜春阳
人气:1313
民歌乐谱
[民歌谱]健康是福 李昌明 姜春阳
[民歌谱]竹 房千 姚晓强 廖昌永
人气:1812
民歌乐谱
[民歌谱]竹 房千 姚晓强 廖昌永
儿歌谱|春风(望安词 董冀平曲) 作词:望安 作曲:董冀平
人气:1864
少儿歌谱
儿歌谱|春风(望安词 董冀平曲) 作词:望安 作曲:董冀平
笛子考级练习曲《全按作6347各调指法表》竹笛六级乐曲谱
人气:468
竹笛乐谱
笛子考级练习曲《全按作6347各调指法表》竹笛六级乐曲谱
[民歌谱]兵团战士最可爱的人 陈吉桂 胡玉昌
人气:1884
民歌乐谱
[民歌谱]兵团战士最可爱的人 陈吉桂 胡玉昌
儿歌谱|我们幸福 我们快乐(诸城市实验小学校歌) 作词:朱秀华 作曲:郑连叶
人气:722
少儿歌谱
儿歌谱|我们幸福 我们快乐(诸城市实验小学校歌) 作词:朱秀华 作曲:郑连叶
歌谱|知青情怀 作词:清泉 作曲:于凤瀛 演唱:
人气:372
简谱大全
歌谱|知青情怀 作词:清泉 作曲:于凤瀛 演唱:
中老年钢琴曲集【映山红】简谱与五线谱 赵志军
人气:379
钢琴乐谱
中老年钢琴曲集【映山红】简谱与五线谱 赵志军
歌谱|黄河滩里槐花香 作词:李荫保 作曲:王清明 演唱:金苗
人气:720
简谱大全
歌谱|黄河滩里槐花香 作词:李荫保 作曲:王清明 演唱:金苗
外国乐谱|ЁЛОЧКА
人气:428
外国歌曲谱
外国乐谱|ЁЛОЧКА
[民歌谱]茉莉之乡 周国森 周国森
人气:1324
民歌乐谱
[民歌谱]茉莉之乡 周国森 周国森
古琴之斫琴演化
人气:129
古琴知识
古琴之斫琴演化
儿歌谱|祖国晨曲(乔羽词 邓永旺曲) 作词:乔羽 作曲:邓永旺
人气:1605
少儿歌谱
儿歌谱|祖国晨曲(乔羽词 邓永旺曲) 作词:乔羽 作曲:邓永旺
歌谱|白发镜中空自许 作词:蒋燕 作曲:蒋燕 演唱:
人气:99
简谱大全
歌谱|白发镜中空自许 作词:蒋燕 作曲:蒋燕 演唱:

大家都在看

吉他特有的分解和弦练习(mi型等音阶形成)

吉他特有的分解和弦练习(mi型等音阶形成)

较为复杂的吉他弹奏,如高把位的和弦分解或连续的十六分音符音阶式的快速弹奏,都要用到一些独特的音阶类型指法和技巧。今天,我姑且先放几个短小的有关基础曲目,供大家练习。 不要图快,应该先要用正确的指法找准各音...

吉他教程 199 阅读

古典吉他有什么特点?古典吉他特点介绍

古典吉他有什么特点?古典吉他特点介绍

吉他拥有独一无二的音乐力量,不论是流行曲、爵士乐、民谣、古典或诗歌,都有吉他作伴奏或主奏,以发挥不同风格的最佳效果,乐圣贝多芬甚至称吉他为小型乐团,象征着其变化万千的特性。吉他的声音划破了音乐的界限...

吉他教程 139 阅读

摇滚吉他指法与和弦图表

摇滚吉他指法与和弦图表

与其他类别吉他相比,摇滚吉他指法与和弦既有共性也有个性,特发图表两张,以帮助大家更好地了解。 其个性更多地体现在推与摇的指法上,以及震音与制音的演奏方面,至于和弦基本上等同于其他吉他。...

吉他教程 726 阅读

加快吉他和弦转换速度的练习方法

加快吉他和弦转换速度的练习方法

昨天分享了一篇快速转换和弦的技巧经验,下面继续分享一篇如何克服吉他弹奏时和弦转换加速的的问题,琴友们在看过下面的技巧和方法后,要常常去思考并运用起来。 练习吉他手指加快移动的方法:...

吉他教程 142 阅读

吉他横指和弦相同指法的有哪些

吉他横指和弦相同指法的有哪些

横指和弦? 知道吉他大横按、小横按吗?那就是横指和弦。 如果你有心,善于思考、善于比较、善于总结,就不难找出指法相同的横指和弦。其好处就是集中训练,以便快速记住一大窜音名不同,看似无关其实有关的多个和弦。...

吉他教程 185 阅读

吉他泛音练习教程 附曲谱

吉他泛音练习教程 附曲谱

第二十三课 泛音练习 315.泛音 316.泛音练习一 317.泛音练习二 318.泛音练习三 319.泛音练习四 320.快奔 321.泛音进行曲 322.莫扎特主题变奏曲...

吉他教程 176 阅读

吉他和弦[Csus4]指法图解 吉他Csus4和弦练习方法

吉他和弦[Csus4]指法图解 吉他Csus4和弦练习方法

吉他和弦指法图,吉他和弦入门,吉他和弦练习方法,吉他和弦图,吉他和弦,吉他和弦怎么看,吉他和弦图解,吉他和弦查询,吉他和弦大全。...

吉他教程 84 阅读

吉他基础乐理《吉他所用的谱》

吉他基础乐理《吉他所用的谱》

吉他基础乐理《吉他所用的谱》...

吉他教程 243 阅读

吉他扫弦好听的要领

吉他扫弦好听的要领

扫弦,或者叫刷弦,大概是吉他弹唱中最常见、最有特色的伴奏手法了。但初学扫弦,大多很难听。今天Nancy就来教大家几个扫弦好听的秘诀。 过弦速度要快 过弦,就是你的手扫过琴弦的那一瞬间。过...

吉他教程 150 阅读

第十三课:Pick训练(上)下节

第十三课:Pick训练(上)下节

吉他教学 吉他教程 吉他学习 继续上一节关于Pick训练的课程 第三条:越弦练习...

吉他教程 70 阅读

卢家宏【指弹吉他完整教程】第八章 技巧练习 木吉他常用技巧解说与示范

卢家宏【指弹吉他完整教程】第八章 技巧练习 木吉他常用技巧解说与示范

卢家宏【指弹吉他完整教程】第八章 技巧练习 为木吉他常用技巧,特别针对一些较稀有的技巧作深入的解说与示范 卢家宏《指弹吉他完整教程》视频及电子教材专题: http://www.yueqiziyuan.com/jita/special/lujiahong.html ...

吉他教程 65 阅读

吉他音阶练习-分化和弦练习-组合练习

吉他音阶练习-分化和弦练习-组合练习

吉他初学者在学习的过程中会遇到很多问题,大家多学多看,慢慢的就对吉他熟悉了,本篇文章也只是对吉他学习中的一点讲解,希望对大家有用。 1.音阶练习 音阶练习是吉他上最根底、最简略的操练,一起也是最重要的操...

吉他教程 104 阅读

吉他曲《丁香花》弹唱动作要领

吉他曲《丁香花》弹唱动作要领

1.每一种新技巧的学习都能给吉他演奏带来更多的变化.使音乐更加动听。这里将掌握到常用技巧捶弦和钩弦。 2.前奏的演奏。 3.新的和弦连接。 练习重点: 1.重点练习前奏; 2.练习时注愈重音和音色; 3.脚打拍。 练习时...

吉他教程 158 阅读

Pick训练法

Pick训练法

吉他教学 吉他教程 吉他学习 Pick训练法 自学吉他及吉他学习中的吉他教材和吉他教程相关资料...

吉他教程 76 阅读

学会认识简谱

学会认识简谱

吉他教学 吉他教程 吉他学习 一、简谱怎样表示音的高低 在记谱法中,用以表示音的高、低、长、短变化的音乐符号称这音符。通过一定的节奏、节拍组织起一些相同或不同高低、长短的音符,即构成了一首具有一定音乐形象的曲...

吉他教程 317 阅读